👩🏻‍💻 Danyang Dai @ The University of Queensland
8th of April SSA Di Cook Award
I acknowledge the Traditional Owners and their custodianship of the lands on which we meet.
We pay our respects to their Ancestors and their descendants, who continue cultural and spiritual connections to Country.

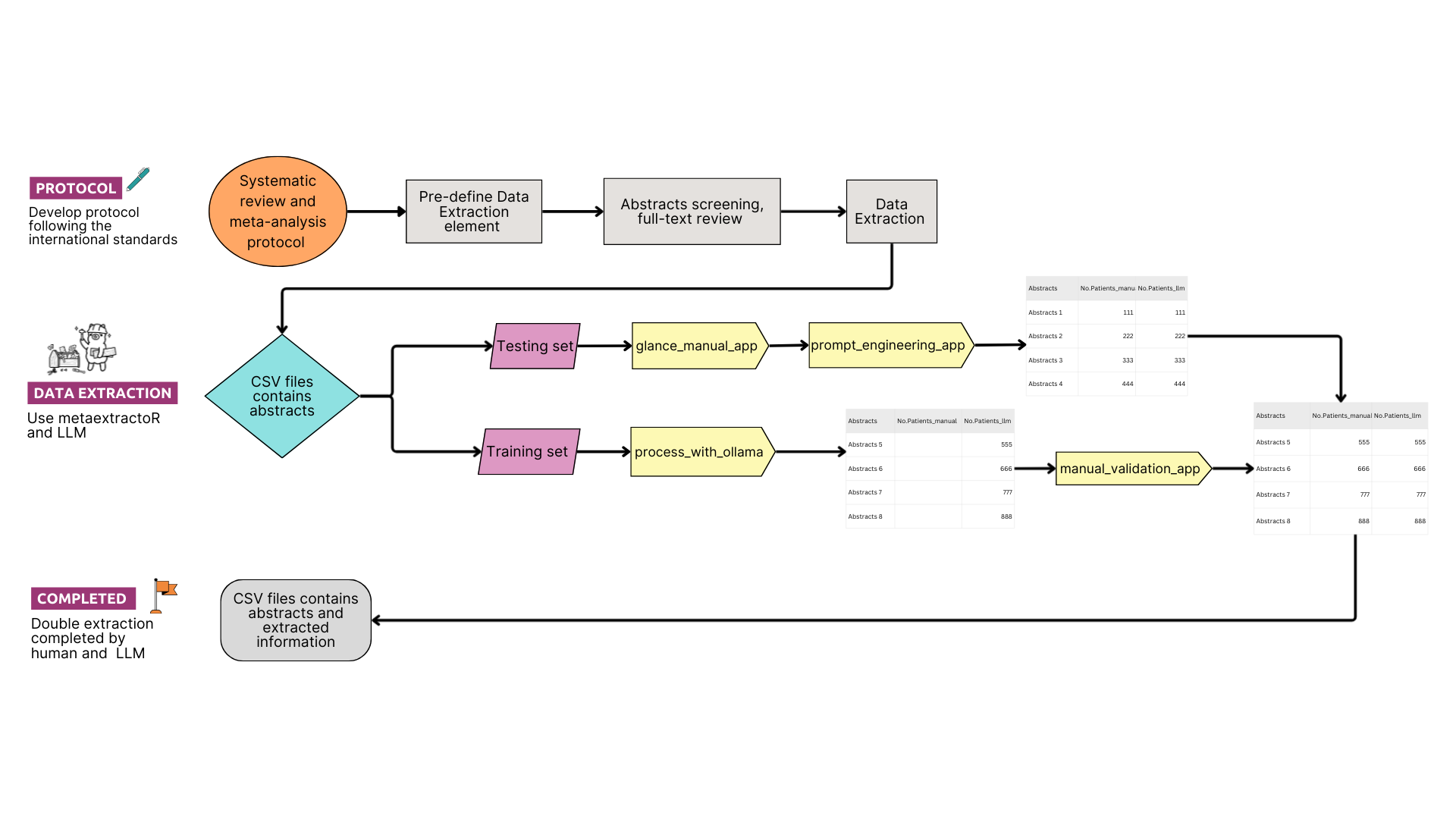
A structured, comprehensive method for identifying and summarising all available evidence on a specific research question.
Systematic reviews and meta-analyses are pillars of evidence-based medicine.


| Model | No. Patients | No. AKI | ICU Only | Mean Age | Median Age | Start Date | End Date |
|---|---|---|---|---|---|---|---|
| llama | 0.85 | 0.86 | 0.79 | 0.73 | 0.45 | 0.44 | 0.47 |
| gemma | 0.68 | 0.53 | 0.89 | 0.73 | 0.64 | 0.40 | 0.49 |
| medllama | 0.66 | 0.51 | 0.32 | 0.73 | NA | 0.51 | 0.49 |
| mistral | 0.76 | 0.49 | 0.53 | 0.73 | 0.64 | 0.42 | 0.51 |
| nuextract | 0.85 | 0.30 | 0.47 | 0.64 | 0.45 | 0.28 | 0.35 |
| deepseek | 0.42 | 0.51 | 0.37 | 0.73 | 0.55 | 0.51 | 0.53 |
| Model | Accuracy | Run time |
|---|---|---|
| llama3.1 | 0.693 | 9.21 mins |
| gemma3 | 0.594 | 9.02 mins |
| medllama2 | 0.533 | 9.61 mins |
| mistral | 0.594 | 11.55 mins |
| nuextract | 0.529 | 6.91 mins |
| deepseek-r1 | 0.483 | 11.48 mins |
Expand the extraction to text for qualitative analysis
Allow full-text data extraction
Allow other closed-sourced LLMs
Dr. Emi Tanaka emi.tanaka@anu.edu.au
Prof. Jason Pole j.pole@uq.edu.au





